本文将介绍如何快速开通【氚云企微会话存档】功能
前置说明:
- 该插件仅支持企微集成版企业, 且企业在企微需「已认证」
- 开通请联系客服,开通应用「数据与智能专区」权限
- 该插件为增值服务,如需下单,请联系客服
1. 企业开通「数据与智能专区」
企微管理员进入「企微管理后台-安全与管理-管理工具」,按如下操作,在企业微信侧开通【数据与智能专区】功能




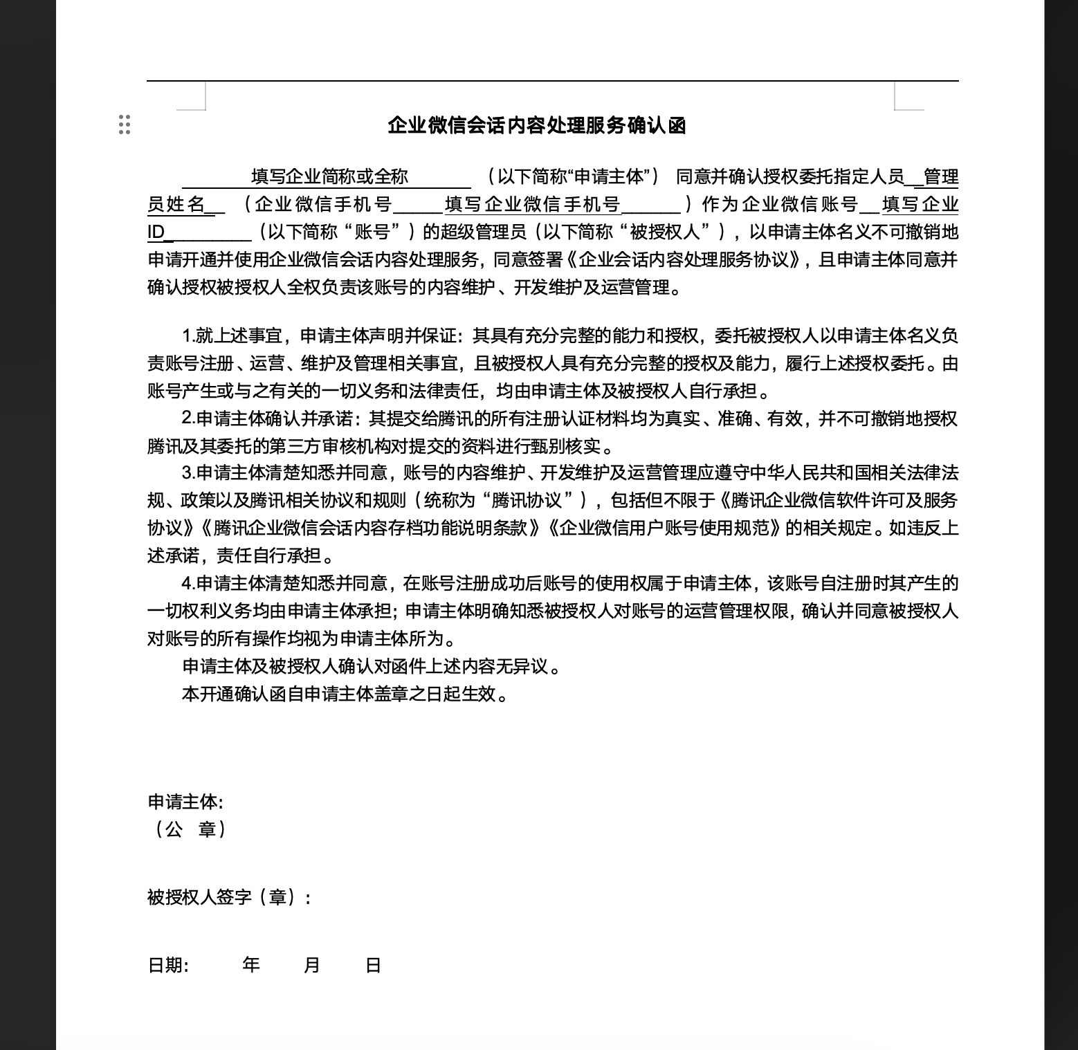
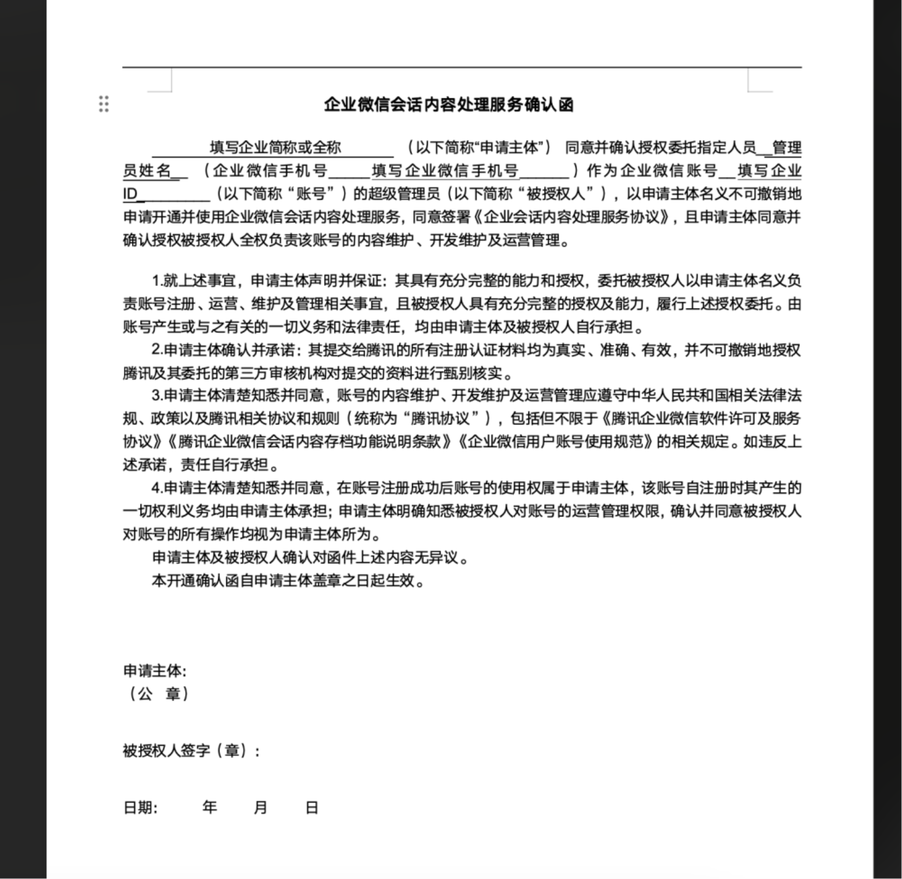
《企业微信会话内容使用授权函》,按照企业微信的要求处理授权函后,上传并确认,由企业微信官方审核,审核时间需要1-3 个工作日。
填写确认函,盖章后上传
委托指定人员:填写公司内部人员
企业ID:企业微信管理后台-我的企业,查看企业 ID

被授权人签字(章):由委托指定人员签名
2. 配置氚云应用权限
企微管理员在「企微管理后台-应用管理」,在氚云应用的授权信息中,配置数据与智能专区的存档人员和存档时长。


若应用缺少 数据与智能专区权限时, 需联系客服开通
- 配置数据与智能专区的存储时长和人员,根据所需版本配置对应版本的存档人员。注意:会话存档人员须先在「氚云应用」可见范围内,且人数<=付费购买的互通账号数量。当人数超过付费购买的互通账号数量时,将按会话产生时间先后顺序消费。 例如设置了 20 人,实际只有 10 个账号,则只能存储到前 10 个人的会话,后面 10 个不会被存储。如需增加,请咨询客服增购。

标准版:内外部会话
进阶版:内外部会话及语音通话, 可以查看和下载语音通话内容
若企业未开通「数据与智能专区」时,会跳转进行开通,见步骤 1.
3. 安装插件
- 安装插件
氚云系统管理员进入「氚云-插件中心」,安装「企微会话管理」插件

开通会话存档能力
在企业微信管理后台开通数据与智能专区权限,且配置氚云应用权限后,氚云系统管理员进入「氚云-插件中心」,授权开通「数据与智能专区」。

4. 激活成员「互通账号」
氚云系统管理员进入「氚云插件中心」,「企业微信-账号管理」选择人员激活互通账号
激活互通账号的员工才可“同步其客户、聊天侧边栏”等相关能力
注意:互通人员账号与会话存档人员保持一致。

激活的方式有两种:
手动激活:手动激活如上图所示入口进行激活;
自动激活:当用户未曾使用过氚云时,在企微进入氚云,会优先激活“互通账号”许可。
5. 同步数据
设置
互通账号后,点击手动同步,可将对应人员的客户数据同步至氚云表单。开启时,平台将会自动同步「互通账号」成员新增的客户、人员为群主的客户群、企业标签等数据, 实现企微客户自动同步至氚云表单。
关闭后,将停止同步。

开始使用
完成上述 5 个步骤后,基本配置则已完成,氚云会自动生成「企微客户与会话管理」应用,更多功能可查看功能说明